近日,我校旅游学院殷杰教授团队在International Journal of Hospitality Management连续发表了《Does Nei Juan affect Tang Ping for hotel employees? The moderating effect of effort-reward imbalance》《Anxious hotel employees in China: Engaged or exhausted? Multiple effects of workplace anxiety》等2篇文章。据悉。International Journal of Hospitality Management(IJHM)国际顶级旅游学术期刊,2022年影响因子为11.7,为JCR一区、中科院一区TOP期刊、ABS三星级期刊,致力于发表酒店人力资源管理、消费者行为与营销、旅游政策等领域相关的最新研究成果。
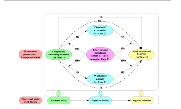
《Does Nei Juan affect Tang Ping for hotel employees? The moderating effect of effort-reward imbalance》一文研究探讨了网络流行语“内卷”如何影响“躺平”,采用来自8家高档酒店的两个时间点的227份配对数据,不仅揭示“内卷”(即强制性公民行为)会通过中介变量(即情绪耗竭和工作焦虑)影响“躺平”(即工作退出行为),以及付出-回报失衡会加剧“内卷”对“躺平”的负面影响。由于“内卷”代表“过度竞争”、“躺平”代表“退出竞争”,这两个截然相反的词能反映出当代年轻群体在中国乃至全球激烈竞争中的挫败感。本研究可能是首次尝试探讨“内卷”对“躺平”的影响机制和缓解作用,为酒店竞争环境研究提供了理论贡献与实践意义。


论文链接:https://www.sciencedirect.com/science/article/pii/S0278431922002870
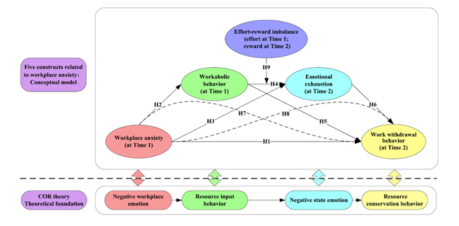
《Anxious hotel employees in China: Engaged or exhausted? Multiple effects of workplace anxiety》一文研究旨在探讨新冠肺炎疫情下酒店员工职场焦虑的多重影响。研究发现,员工职场焦虑对工作狂行为、情绪耗竭以及工作退缩行为有直接的正向影响,而付出-回报平衡(失衡)会改善(恶化)工作狂行为对情绪耗竭的负面影响,这意味着了解职场焦虑这种负面但可逆的影响,有助于加强酒店业的发展。本研究可能是首次尝试检验付出-回报失衡在工作狂行为和情绪耗竭之间的调节作用,以及如何减轻这种负面影响,从而对现有的酒店文献有所贡献。此外,在保持员工绩效的同时,探索更多新的方法来应对酒店员工职场焦虑是值得进一步探究的,特别是考虑到目前酒店行业激烈的竞争状况。


论文链接:https://www.sciencedirect.com/science/article/pii/S0278431923001512
该两篇论文的第一作者为我校殷杰教授,第二作者为我校硕士毕业生、现为中南大学博士研究生纪颖超,通讯作者为台湾淡江大学倪衍森教授。
(编辑:蔡君韬)