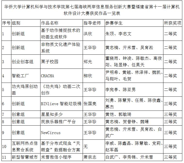
第七届海峡两岸信息服务创新大赛暨福建省第十一届计算机软件设计大赛决赛10月29日在福建师范大学举办,我校计算机科学与技术学院学子代表学校参赛,共获得二等奖5项、三等奖6项。
本届大赛由福建省经信委、省教育厅、省商务厅、省科技厅、省人社厅、省总工会、团省委等共同主办,是全国唯一一个由全省七大厅局共同举办的软件和信息服务业比赛,也是福建省规模最大、知名度最高、参与人员最广泛的IT创新创业大赛。比赛依然采用“展、评、聘”竞赛模式,由100多位来自新加坡、美国等地的专家和本土企业家、投资人以及部分高校学者组成评审团,对通过初选的279支参赛队伍进行现场评审。参赛队伍分别来自华侨大学、厦门大学、福州大学、福建农林大学等省内50余所本专科院校,以及省内近300家IT企业。
大赛设公共专题组和企业专题组,公共专题组包含创新、创意、创业•创客三个组别,创新组以软件应用开发为主,创意组以文创、动漫为主,创业•创客以创业项目为主,企业专题组下设“新型智慧城市”“《功夫鸡》原创动画”“互联网热点信息聚合系统”“智能工厂”等七个组别。大赛共评出高校组一、二、三等奖12、31、57项,评出企业组一、二、三等奖11、17、25项,其中创业创客组及企业专题组一、二、三等奖,获奖团队还将获10000、5000、1000的现金或奖品,创新、创意组的一二等奖,获奖团队还将获3000、1000的现金或奖品。

(值班编辑:成杰)